MIPI扫盲——DCS介绍
2024-06-27
285
0
DCS(Display Command Set)即显示(控制)命令集,是DSI协议中所使用的相关(控制)命令的一个集合,显示设备(如LCD)厂商可以选择性地部分(或全部)实现DCS文档中规定的命令。
为了便于理解下面的内容,首先介绍一下DSI的四种显示与功耗模式(Display and Power Modes):
普通模式(Normal Mode):显示设备的所有区域(像素点)都用来显示图像;
部分模式(Partial Mode):显示设备只有一部分区域(像素点)用来显示图像;
空闲模式(Idle Mode):显示设备只是用有限数量的颜色来显示图像,即降低色彩的表示范围(在RGB格式中,就是降低RGB各个分量的表示精度);如下图所示:
睡眠模式(Sleep Mode):此时显示设备不显示任何数据,即处于关闭状态,但是显示接口需要保持在供电状态或者是低功耗状态;
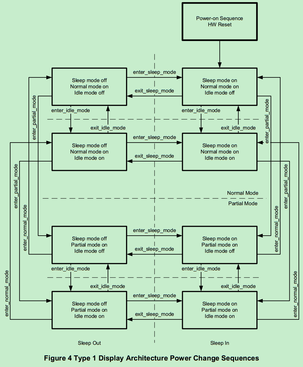
在上一篇介绍DBI协议的文章中提到了,DBI规范定义了四种显示模块架构(Display Module Architecture)。
在第一种显示模块架构下,各个模式之间的状态转移图,如下图所示:
第二种为:
第三种为:
DCS一共定义了多达45个(控制)命令,具体如下:






主要参考资料:
mipi-DCS-specification-v1-2a.pdf http://files.chinaaet.com/files/blog/2019/20171113/1000019445-6364619057348172968045385.pdf
原文转自:http://blog.chinaaet.com/justlxy/p/5100052479
MIPI扫盲





